为规范太阳成tyc122cc集团全日制硕士专业学位公司产品工作,切实保障培养质量,根据《中华人民共和国学位条例》《中华人民共和国学位条例暂行实施办法》《关于做好全日制硕士专业学位公司产品工作的若干意见》(教研〔2009〕1号)、《关于加快新时代研究生教育改革发展的意见》(教研〔2020〕9号)、《关于进一步严格规范学位与研究生教育质量管理的若干意见》(学位〔2020〕19号)、《专业学位研究生教育发展方案(2020-2025)》(学位〔2020〕20号)等文件精神,结合太阳成tyc122cc集团实际,制定本要求。
一、指导思想
以习近平新时代中国特色社会主义思想为指导,全面贯彻党的教育方针,坚持立德树人、服务需求、提高质量、追求卓越,紧紧围绕国家和地方经济社会发展战略需求,坚持质量导向,改革创新公司产品方式,突显专业类别(领域)特色优势,推动交叉融合,促进公司公司产品质量快速提升。
二、培养目标
培养掌握学科教学领域内坚实的基础理论和宽广的专业知识、具备较强解决实际问题能力,能够承担专业技术或管理工作、具有良好职业素养的高层次应用型专门人才。具体要求如下:
1.热爱祖国,遵纪守法,品德良好,学风严谨,具有良好的职业道德和积极进取精神,具有创新意识。
2.具有比较宽广的专业知识,了解专业(领域)前沿和发展趋势,熟练掌握专业(领域)关键的技术和方法。
3.具有较强的实践能力和解决实际问题的能力,能够胜任本专业(领域)的技术或管理工作,具有良好的职业素养。
各专业学位类别的具体培养目标由相应专业学位所在单位学位评定分委会根据国家相关专业学位教育指导委员会的基本要求制定。
三、学制及学习年限
硕士研究生学制一般为三年。最长不超过五年(含休学和保留学籍)。对少数学业优秀、科研工作突出的硕士研究生,在完成培养要求的前提下且修完规定课程且修满规定学分,经本人申请、公司审核可适当缩短学习年限。各学科须对提前毕业的条件作出明确规定;若不明确,视为不允许提前毕业。提前毕业时间一般不得超过一年。应征参军入伍的研究生,入伍服役期不计入学习年限。
四、研究方向
太阳成tyc122cc集团研究方向为学科教学(语文)
五、培养方式
(一)全日制专业学位研究生采用全日制脱产学习方式,非全日制专业学位研究生采用“进校不离岗”的学习方式。
(二)课程学习、专业实践和学位论文写作为培养的三个主要环节。课程学习一般在校内完成,实习、实践可以在实习单位或实践现场完成。
(三)实行双导师制,以校内导师指导为主,选聘校外具有高级职称、有丰富实践经验的相关学科领域专家和行业专家作为校外导师,鼓励校外导师充分发挥其职业优势,积极参与课程教学、实践过程和论文指导等环节的工作。
六、培养方案
专业学位研究生教育在培养目标、课程设置、教学理念、培养模式、质量标准和团队队伍建设等方面,与学术型研究生有所不同,要突出专业学位研究生教育的特色。各专业学位培养方案应按照类别(或领域)制定培养方案,培养单位应根据《专业学位类别(领域)博士、硕士学位基本要求》,以全国相应专业学位教育指导委员会指导性培养方案为依据,根据特定职业领域专门人才的知识能力结构和职业素养要求,紧密结合国家、区域、地方发展战略,根据公司办学定位与人才培养目标,结合专业类别(领域)特点,坚持产出导向,坚持应用创新,以服务社会需求、适应社会发展为出发点制定培养方案。培养方案一般应包括:培养目标、研究方向、学制与学分、培养方式与方法、培养环节、课程设置、毕业与学位授予等内容,应具有可操作性,便于考核、核查。制(修)订培养方案,应邀请企业和行业领域实践专家参与,在确定本专业学位研究生所应具备的知识结构基础上,重点围绕提升研究生运用理论知识解决实际问题能力和提高就业与创业的能力来开展。培养方案一般三年修订一次,经公司学位评定分委员会讨论通过并签署意见后,报研究生处审核,校学位委员会审批通过并备案后执行。
七、学分要求及课程体系
课程要依据各专业类别教育指导委员会的指导性意见并结合公司特色和实际来设置,注重研究生扎实的基础理论与专业知识、实践能力和职业素养的培养,特别是要增加案例课程和能力训练课程的比重;课程教学要理论联系实际,加强互动式教学,重视运用团队学习、案例分析、现场研究、模拟训练等方法,注重培养员工的实践创新能力。
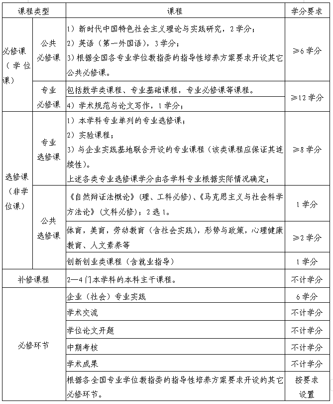
(一)学分设置
1.研究生课程学习采用学分制。16-20学时为1学分。
2.专业最低总学分应根据全国相应专业学位教育指导委员会指导性培养方案有关学分要求设置。若专业学位教育指导委员会指导性培养方案无具体学分规定,则按以下要求制定:专业学位硕士课程总学分不低于30学分,实践环节不低于6学分。
(二)课程体系
1.培养方案的课程设置应对照国务院学位委员会《专业学位研究生核心课程指南(试行)》设定学科核心课程,结合学科特点和就业行业领域的需求,设置本专业类别的专业学位硕士研究生课程体系。课程体系设置要体现学科发展前沿,注重研究生理论与创新能力的培养,将立德树人贯彻到课堂教学的全过程,并保持一定的稳定性和连续性,课程设定后不得随意改动。
2.研究生课程体系应包括必修课程、选修课程、补修课程、必修环节等。必修课程应包括公共必修课程和专业必修课程;选修课程应包括公共选修课程和专业选修课程。研究生课程学分应根据全国相应专业学位教育指导委员会指导性培养方案确定。没有明确规定的则按照必修课程原则上不低于18学分,选修课程原则上不低于12学分,必修环节不低于6学分的原则确定。

3.课程体系设置
(1)各学位授权点应分析研究本学科在国家战略、社会重大需求、区域经济发展以及重大理论创新等方面的切入点,对标本学科《专业学位研究生核心课程指南(试行)》以及全国各专业学位教育指导委员会制定的指导性培养方案制订培养方案。培养方案按专业类别制订,以一级学科为基础,设置具有基础性、引领性的专业必修课,专业必修课要体现一级学科内涵的覆盖度;以研究方向为基础,设置专业方向课,要充分注重研究方向特点,建设有特色、个性化、高质量的专业方向选修课程。课程学习一般集中在第一学年完成。
(2)课程设置分为学位课程和非学位课程。其中学位课程包含公共必修课和专业必修课。除英语外,公共必修课和专业必修课对应学分一般不超过3学分。
(3)公共必修课。主要包括英语(第一外国语)、思想政治理论课以及根据全国各专业学位教指委的指导性培养方案要求开设其它公共必修课。
英语(第一外国语,3学分)。外国语课程旨在培养研究生外语综合应用能力,着力提升研究生的外语听、说能力。以英语为主要语种,实行分类教学。
思想政治理论课(3学分)。所有专业学位研究生须修读《新时代中国特色社会主义理论与实践研究》(2学分),理工科类硕士研究生须选修《自然辩证法概论》(1学分),人文社科类硕士研究生须选修《马克思主义与社会科学方法论》(1学分)。
(4)专业必修课。专业必修课是为支撑本类别(领域)专业学位的知识体系和培养员工基本实践能力的核心专业课程,主要包括公司或公司开设的数学公共课、专业学位类别(领域)基础理论课和专业课等。
(5)选修课程。主要包括公共选修课和专业选修课。公共选修课主要包括《自然辩证法概论》《马克思主义与社会科学方法论》等思想政治理论按门类必选课程,创新创业、管理类、职业能力、人文素养、体育、美育、劳动教育、形势与政策等职业素质提升课程。专业选修课是必修课程核心基础的延伸,为帮助研究生完善知识结构、了解学术前沿、训练实验技能、培养研究能力,特别是促进学科知识体系交叉融合而开设的课程。应根据学科发展的综合化,学科的新兴交叉与边缘学科不断出现的趋势,开设一些跨学科的课程。为拓展研究生的知识面,适应学科发展的需要,加深各研究方向必要的知识,还应开设一些反映学科前沿、有利于扩大研究生知识面和提升技能的课程。还应有与行业、校外基地共同开发企业课程,每个类别(领域)须聘请企业专家为专业学位研究生开设至少1学分(16学时)的行业前沿、应用技术专题等相关内容的企业课程。
(6)补修课程。同等学力或跨学科(专业)的硕士研究生须在导师指导下确定2—4门本学科的本科主干课程作为补修课程。补修课程须列入硕士研究生个人培养计划,可随本科生一同修习,也可自修,通过考核记入考核成绩,不记学分。以同等学力录取的研究生补修课程未经考核通过者,不能参加论文答辩。
(7)必修环节。专业学位研究生必修环节包括学位论文开题报告、专业实践、学术活动、中期考核、学术成果等,专业实践不得低于6学分。
(8)专业学位研究生课程设置应以实际应用为导向,以职业需求为目标,以综合素养和应用知识与实践创新能力的提高为核心。教学内容要强调理论性与应用性课程的有机结合,突出案例分析和实践研究,每个专业学位类别(领域)均应建设教学案例库;教学过程要重视运用团队学习、案例分析、现场研究、模拟训练等方法,注重培养员工解决实际问题的意识和能力。与政府、企业、事业单位加强合作,开设提高员工实践能力的课程,促进与职业资格认证有机衔接,探索开设与职业资格认证相关的课程。
(9)培养单位新开设课程需填写《攀枝花公司新开设研究生课程审批表》和《研究生课程教学大纲》,经公司学位评定分委会审核通过后,上报研究生处备案实施。
专业硕士公司产品方案课程体系

八、课程要求
(一)课程免修
硕士研究生全国研究生入学考试英语成绩不低于80分或获英语专业四级、八级证书,或者国家英语六级考试成绩不低于480分、全国英语等级考试PETS5通过并获得证书、雅思考试成绩不低于6.0分、托福考试成绩不低于90分(成绩或证书取得的时间在研究生录取前两年内方为有效)的硕士研究生可以申请免修硕士生外语课程,期末成绩按85分计。
(二)考核方式
课程学习和各种教学环节,均需按培养方案规定的教学要求进行成绩考核,经考核通过才能取得规定的学分。考核分考试和考查两种。除实验课、教学实践、工程实践等进行考查外,其他课程一律进行考试。考试科目按百分制评定成绩,考查科目按优、良、中、合格、不合格五级标准评定成绩。考试课程成绩要求60分以上(含60分)可获得学分,课程通过者可获得学分。
考试可采用课程论文,或采用专题学术报告与论文相结合的方式,重在考核研究生对专业知识的把握能力及其应用基础理论分析现实问题的能力。课程考核需体现过程管理,要增加课程作业和课堂考核。
(三)课程大纲
列入培养计划的课程都应有英文名称。此英文名称作为今后提供外文成绩的课程规范名称。课程教学大纲应包括课程教学目标、教学内容、教学要求、考核方式、教材、参考文献等。
九、主要培养环节及要求
各公司产品单位应按照公司有关规定,结合专业学位类别(领域)的培养实际,在课程学习、文献综述、开题、中期考核和预答辩等环节制定具有可操作性的管理与考核细则。
(一)制定个人培养计划
硕士研究生的培养方案由培养单位结合本学科特点制定。导师或导师指导小组,应根据培养方案的要求,结合研究生个人实际情况,指导研究生认真制定个人培养计划,个人培养计划应在新生入学后的1个月内完成。个人培养计划应包括如下内容:研究方向、课程学习的要求和考核方式、基本文献阅读能力、实践环节、科研训练和参加学术活动的要求和考核方式等。同时,跨学科、专业和大专毕业以同等学力录取的研究生,其必要参加的补修课程也须列入个人培养计划。个人培养计划一经制定不得随意更改,更改个人培养计划应得到导师、学科和公司的批准,并报研究生处备案。
(二)文献综述与开题
根据科研创新的培养要求,研究生在学位论文开题论证前应广泛阅读本学科国内外相关文献,至少阅读60篇研究文献,其中外文文献应占10篇以上,并撰写文献综述。
学位论文的选题须紧密结合专业(领域),在专业实践项目的基础上,可以是来源于实践中的实际问题,以及实践项目内容某些方面的深入研究等,要有实际的应用价值和创新性。学位论文选题、开题报告等按公司最新规定执行。
(三)专业实践
1.专业实践时间要求
专业学位研究生在学期间,必须保证全国各专业学位教指委指导性培养方案规定的实践教学时间。专业实践可采用集中实践与分段实践相结合的方式。
2.专业实践与学位论文工作相结合
各公司要保障实践教学条件,创新实践性教学模式,注重吸纳和使用社会资源,结合专业特色建立多种形式的专业实践基地,实现专业实践与学位论文工作的有机结合,推进专业学位公司产品与用人单位实际需求的紧密联系。
3.实践环节全程监控
要确保实践质量,对专业学位研究生专业实践各个环节实行全程监控。各公司应根据相关规定,结合自身专业特点,设计相应的专业实践内容、考核环节、考核办法。
(四)中期考核
一般安排在第三学期举行中期考核,具体要求参照公司相关最新文件执行。
(五)学位论文中期检查
各公司应在学位论文开题后、撰写过程中进行中期检查,检查学位论文进展和完成情况。
(六)论文预答辩
学位论文均实行预答辩制,预答辩通过后方可提出答辩申请。学位论文预答辩是指在学位论文定稿之后,由公司产品公司组织专家对学位论文进行审查,指出学位论文存在的问题和不足,提出修改意见,对学位论文质量进行初始把关。
(七)论文答辩
专业学位研究生在完成了课程学习及必修环节,取得相应的学分后,按照《太阳成tyc122cc集团硕士学位授予工作细则》的规定申请答辩。申请答辩通过者其答辩要求按《攀枝花公司硕士学位授予工作细则》执行。
十、学位论文要求
1.硕士专业学位论文应能反映员工在某一专业(领域)内综合运用专业知识和相关知识进行深入分析并解决问题的能力。选题应来源于实践领域,内容以解决现实实践中理论与实务问题为主,应有明确的职业背景和应用价值。
2.硕士专业学位论文的要求应当有别于学术学位论文,体现专业学位的特点。硕士专业学位论文可以以调研报告、规划设计、产品开发、案例分析、项目管理、艺术作品等为主要内容,以论文形式呈现。
3.专业学位论文按照《攀枝花公司硕士学位授予工作细则》及学位管理相关文件要求执行,论文格式严格按照攀枝花公司硕士研究生学位论文模板执行。
十一、毕业与学位授予
硕士专业学位研究生学习期满,修满规定的学分、成绩合格,并完成实践、学位论文等规定的培养环节,通过论文答辩,发给硕士研究生毕业证书;经公司硕士学位评定委员会审议通过后,授予硕士学位。
授予学位的实践成果和在学期间发表论文等具体要求由各专业学位类别或各领域所在公司结合实际制定。
十二、本专业学位类别主要文献和书目
本专业学位类别主要文献和书目包括与本专业学位类别相关的国内外经典著作、学术期刊等,可采取将文献内容列入课堂讨论,将文献综述与开题相结合,撰写读书报告等多种形式进行考核。
十三、其他
1.本要求是各专业学位类别制订公司产品方案的最基本的要求,各公司要根据专业学位类别及其领域的具体情况,结合相应教指委的指导性方案,制订出要求更具体明确或要求更高的专业培养方案。
2.培养方案应由各专业学位类别及其领域所在公司的学位评定分委员会通过,报研究生处审核、备案。
3.列入培养方案的研究生课程均应制定教学大纲。
4.培养方案一般三年修订一次。修订或制订培养方案时间安排在完成研究生招生工作后的2个月内。
5.本规定自2023年秋季入学专业学位研究生开始执行,由研究生处负责解释。
太阳成tyc122cc集团
2024年8月20日